Skip to content
關於我們
最新消息
產品與製程
產品資訊
化學成份 & 機械性質
所有產品
製程設備
加工流程
製程設備
產品資訊
化學成份 & 機械性質
所有產品
投資人專區
財務資訊
每季財務報告
每月營收報告
董事會資訊
董事會運作
委員會成員
審計委員會
薪酬委員會
提名及公司治理暨永續發展委員會
董事會成員及重要管理階層
獨立董事與內部稽核及會計師溝通情形
股東專區
年報
股東會
前十大股東
股利股價及代理機構查詢
重大訊息及公告
利害關係人專區
利害關係人
財務資訊
每季財務報告
每月營收報告
董事會資訊
董事會運作
委員會成員
審計委員會
薪酬委員會
提名及公司治理既永續發展委員會
董事會成員及重要管理階層
獨立董事與內部稽核及會計師溝通情形
股東專區
年報
股東會
前十大股東
股利股價及代理機構查詢
重大訊息及公告
利害關係人專區
利害關係人
企業永續經營
公司治理
公司內規
風險管理
資通安全
供應商管理
智慧財產權
防範內線交易
落實誠信經營
個人資料保護
社會責任
人權政策
公益活動及社區參與
員工滿意度
環境保護
能源與溫室氣體排放
廢棄物管理
水資源管理
永續報告書
永續報告書下載
公司治理
公司內規
風險管理
資通安全
供應商管理
智慧財產管理
防範內線交易
落實誠信經營
個人資料保護
社會責任
人權政策
公益活動
環境保護
能源與溫室氣體排放
廢棄物管理
水資源管理
永續報告書
永續報告書下載
建案實績
人才招募
友善職場
退休制度\環境與安全\學習發展\福利制度
活動花絮
人力銀行
104人力銀行
1111人力銀行
聯絡我們
聯絡資訊
詢價表單
友善職場
福利制度
活動花絮
人力銀行
104人力銀行
1111人力銀行
聯絡我們
聯絡資訊
詢價表單
X
中
英
資通安全
管理架構
由隸屬於管理部的資訊課主導資通安全政策。
依法配置一名資訊安全主管及一名資訊安全專責人員。
稽核室為資訊安全監理之查核單位,查核發現缺失時要求受查單位提出相關改善計畫並呈報董事會,且定期追蹤改善成效,以降低內部資安風險。
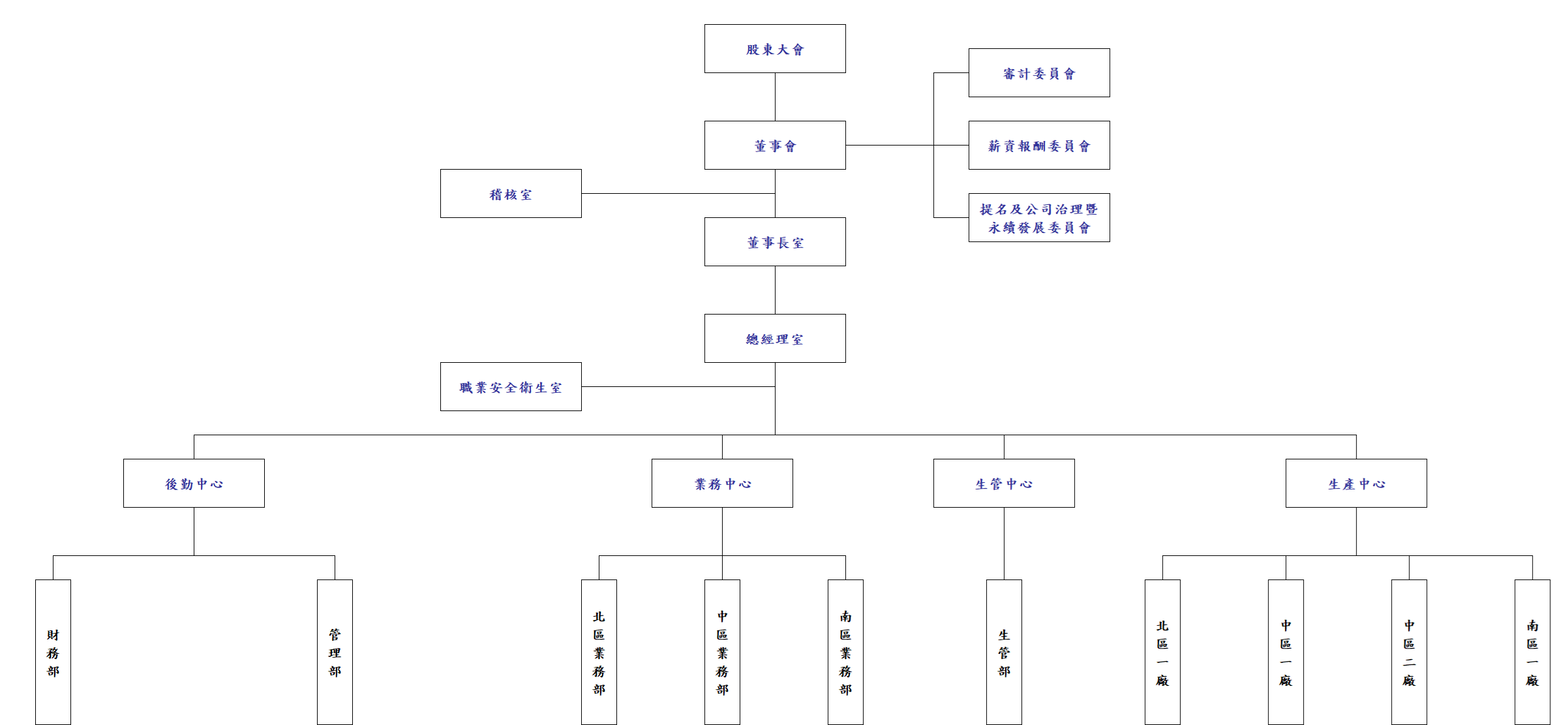
沛波鋼鐵股份有限公司 公司組織圖
管理項目與政策
本公司共定義出14項資安管理項目,以系統性方式杜絕人為疏失、蓄意或天然災害等因素造成資訊遺失或竊取,預防資訊安全事件之發生及降低資訊安全事件之損失,並依據資訊安全管理目標,制定了相對應的管理政策。
資安管理項目
資安管理政策
具體行動
資安具體行動
114年度資通安全
執行
情形:
每年定期委由專業團隊執行
全台各區防火牆維護:26次
NAS備份主機維護:26次
總部虛擬化實體主機維護:26次
其他資訊相關維護作業:32次
公司執行
加強員工對於資訊安全風險之應變與警覺性教育宣導:
114年度截至10/31止,新進人員宣導訓練,計93人次。
114年度截至10/31止,年度宣導訓練,計183人次。
本公司於114年11月7日向董事會報告資通安全執行情形