Skip to content
關於我們
最新消息
產品與製程
產品資訊
化學成份 & 機械性質
所有產品
製程設備
加工流程
製程設備
產品資訊
化學成份 & 機械性質
所有產品
投資人專區
財務資訊
每季財務報告
每月營收報告
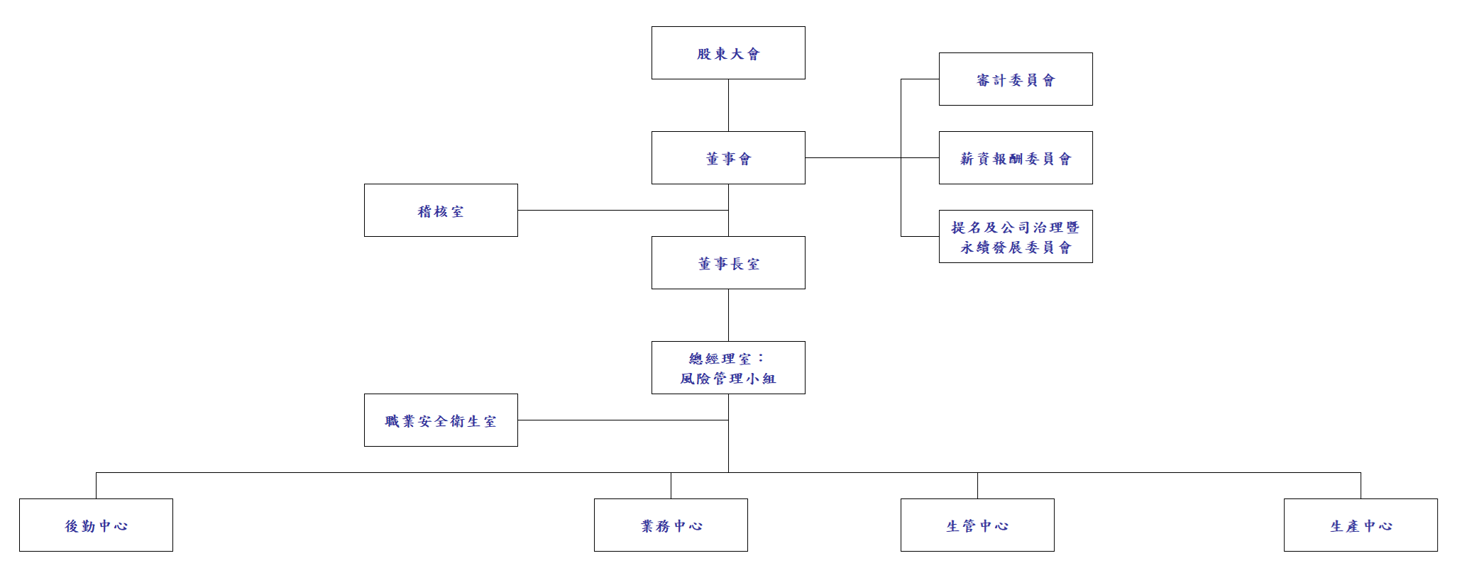
董事會資訊
董事會運作
委員會成員
審計委員會
薪酬委員會
提名及公司治理暨永續發展委員會
董事會成員及重要管理階層
獨立董事與內部稽核及會計師溝通情形
股東專區
年報
股東會
前十大股東
股利股價及代理機構查詢
重大訊息及公告
利害關係人專區
利害關係人
財務資訊
每季財務報告
每月營收報告
董事會資訊
董事會運作
委員會成員
審計委員會
薪酬委員會
提名及公司治理既永續發展委員會
董事會成員及重要管理階層
獨立董事與內部稽核及會計師溝通情形
股東專區
年報
股東會
前十大股東
股利股價及代理機構查詢
重大訊息及公告
利害關係人專區
利害關係人
企業永續經營
公司治理
公司內規
風險管理
資通安全
供應商管理
智慧財產權
防範內線交易
落實誠信經營
個人資料保護
社會責任
人權政策
公益活動及社區參與
員工滿意度
環境保護
能源與溫室氣體排放
廢棄物管理
水資源管理
永續報告書
永續報告書下載
公司治理
公司內規
風險管理
資通安全
供應商管理
智慧財產管理
防範內線交易
落實誠信經營
個人資料保護
社會責任
人權政策
公益活動
環境保護
能源與溫室氣體排放
廢棄物管理
水資源管理
永續報告書
永續報告書下載
建案實績
人才招募
友善職場
退休制度\環境與安全\學習發展\福利制度
活動花絮
人力銀行
104人力銀行
1111人力銀行
聯絡我們
聯絡資訊
詢價表單
友善職場
福利制度
活動花絮
人力銀行
104人力銀行
1111人力銀行
聯絡我們
聯絡資訊
詢價表單
X
中
英
風險管理
風險管理政策與程序
本公司訂定「風險管理政策與程序」於109年11月12日經董事會通過,以作為本公司風險管理之最高指導原則;本公司每年定期評估風險,並針對各項風險擬定風險管理政策,涵蓋管理目的、組織架構、權責歸屬及風險管理程序等機制並落實執行,以有效辨識、衡量,及控制本公司之各項風險,將因業務活動所產生的風險控制在可接受的範圍。
風險管理範疇
本公司的風險管理包括「危害風險」、「營運風險」、「財務風險」、「策略風險」、「合規風險」等之管理。
風險管理112
組織架構
董事會為公司風險管理之最高單位,負責核准、審視、監督公司風險管理政策,確保風險管理之有效性,並負風險管理最終責任。董事會下設功能性委員會-審計委員會等功能性委員會和風險管理小組,風險管理小組為負責執行風險管理之權責單位,目前由總經理帶領各功能單位主管進行公司內部風險分析,及監控所屬單位的潛在或以存在風險。
運作情形
本公司已於114年11月7日向董事會報告風險管理運作情形,報告內容如下:
一、營運及財務風險控管
每週定期舉行主管會議針對以下辨認風險進行控管:
營運風險:探討公司整體運作狀況,包含接單、生產及出貨等。
策略風險:國內外原料漲跌資訊蒐集、整合、分析及研判,有效訂定未來策略方向。
財務風險:本票、客戶應收款項了解及說明等。
二、產業資訊蒐集:管理部定期製作鋼鐵產業週報發送予經理人及業務人員,以利人員了解市場需求及動向,降低營運風險。
三、資訊安全管理
為落實資訊安全管理,嚴格管理資料之利用與安全維護,每年定期委由專業團隊『鼎新電腦股份有限公司』及『力新國際科技股份有限公司』協助執行評估,項目包含:購置防火牆、個人電腦防毒、伺服器主機防毒、系統資料庫備份、定期硬體設備維護、災難還原演練服務等,以減少公司資訊安全風險。
加強員工(新進及在職)對於資訊安全風險之應變與警覺性教育宣導:截至114/10/31止,共計276人次。
四、管理部完成自衛消防編組設置,提升廠區人員第一時間應變作業與消除災害之熟練程度,將可能發生的災害事故影響降至最低,確保公司財產及人員安全。114年共執行2次消防演練,共計260人次。定期檢查消防與機械設備、員工教育訓練與宣導、健康促進與照護等。
五、除提供衛生安全的工作環境,以避免發生意外事故外,並於114年8月19日投保一年期雇主意外責任保險,來填補雇主對受僱員工之賠償責任。